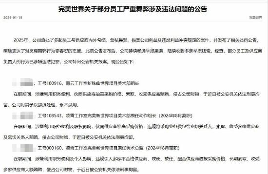
据财经网报道,记者获悉,1月15日,完美世界在公司内部发布公告称,公司对贪腐舞弊行为零容忍,2025年,公司查处了多起员工与供应商内外勾结、营私舞弊、损害公司利益的行为,其中部分员工及供应商负责人的行为涉嫌违法犯罪,公司已向公安机关报案,相关员工于近日被公安机关依法刑事拘留。

听说完美世界的青云和凌霄工作室美术部有3名员工卷入贪腐事件,公司已经报了案,涉及的3名员工中,2人早在2024年8月就已经离职了,现在他们都被刑事拘留了。

文章来源:第六下载作者:采集发布时间:2026-01-16 14:10
据财经网报道,记者获悉,1月15日,完美世界在公司内部发布公告称,公司对贪腐舞弊行为零容忍,2025年,公司查处了多起员工与供应商内外勾结、营私舞弊、损害公司利益的行为,其中部分员工及供应商负责人的行为涉嫌违法犯罪,公司已向公安机关报案,相关员工于近日被公安机关依法刑事拘留。

听说完美世界的青云和凌霄工作室美术部有3名员工卷入贪腐事件,公司已经报了案,涉及的3名员工中,2人早在2024年8月就已经离职了,现在他们都被刑事拘留了。

极限特技摩托车
小编给大家介绍一款超刺激的体育竞技手游《极
硬核二次元游戏 适合春节假期玩的游戏
极限平衡球3 轮船版
《极限平衡球3 轮船版》是一款休闲益智类手游,
硬核二次元游戏 适合春节假期玩的游戏
安迪与莉莉的棺材 汉化版2025
《安迪与莉莉的棺材》2025汉化版来啦,这是一款
硬核二次元游戏 适合春节假期玩的游戏
被遗弃的星球 手机版
小编给大家推荐一款冒险解谜游戏《被遗弃的星
硬核二次元游戏 适合春节假期玩的游戏
少女乐团派对官方版
小编给大家介绍一下《少女乐团派对》官方版,
硬核二次元游戏 适合春节假期玩的游戏
探险终章
这是一款叫探险终章的卡牌对战手游,安卓平台
硬核二次元游戏 适合春节假期玩的游戏
雪屋温泉旅馆 安卓版汉化版
小编给大家推荐这款《雪屋温泉旅馆》安卓汉化
硬核二次元游戏 适合春节假期玩的游戏
云顶之弈tft普通版
小编给大家安利这款腾讯家出的云顶之弈TFT普通
硬核二次元游戏 适合春节假期玩的游戏
粘土模拟器 免费版
今天给大家安利一款解压小神器《粘土模拟器》
硬核二次元游戏 适合春节假期玩的游戏
无畏契约 wegame版
小编给大家介绍一下《无畏契约》wegame版,这是
硬核二次元游戏 适合春节假期玩的游戏